In 2025, we returned to our roots and asked a fundamental question: Why does our business exist?
When David and Cathy Gravel founded GraVoc in 1994, their mission was simple and purposeful — to help organizations solve real business challenges through technology. Today that remains true. We thrive on helping our customers feel at ease with their systems. As we layered that original intent back onto our website, we began to see where things no longer aligned. We realized that our website wasn’t fully reflecting our mission or providing the ease of use we value.
So, we kicked off a complete website overhaul with a strong focus on enhancing the user experience (UX) across our large, multi-service site.
Letting our brand strategy guide design
Before we started with sitemaps, user journeys, and content architecture, we built a solid foundation by defining and understanding our brand. What traits does GraVoc exude, and how do we express them through design and copy?
The resulting brand strategy helped us refine everything from imagery, fonts, icons, and messaging tone. This meant all our decisions – from color and design to messaging and tone – were based on strategy instead of individual preferences.

Rebuilding the UX for clarity and speed
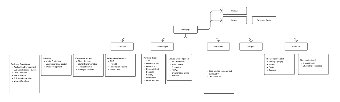
Rethinking our website’s user experience was a crucial part of the process. Because GraVoc offers such varied services – from ERP implementation to video production – each service area needed its own distinct look and feel, while still coming together as one cohesive brand.
Plus, after being around for so long, the website had naturally accumulated some design inconsistencies and content bloat. All of this started to slow things down. So, this redesign was about cleaning things up, streamlining the UX, and getting back to a fast, clear, and engaging site.

How we approached the redesign
We approached this project the same way we do client projects – with deep discovery, stakeholder input, and iterative testing.
Conversations with our web and marketing teams helped understand the backend development processes they wrestled with daily. We reviewed our current site map to understand the pain points our users were having; and talked with the sales team to understand how the website could better support their efforts.
The first thing we learned was that the site was hard to navigate. The menu was confusing, and it was not immediately clear to users where to look for specific services. To improve this, we examined the menu items and grouped services into more intuitive categories to make navigation clearer and more seamless.
Secondly, we realized that our site was lacking social proof. For any service industry, third-party validation is critical; it helps build trust. While our previous website had many testimonials and case studies, they were buried and often missed. So, we thoughtfully created modules that clearly showcased testimonials, case studies, and certifications to demonstrate our expertise and proof of work.

New features we’re excited about
Not only did we want to remedy the friction across our website, but we also had a wish list for functionality. A few favorite features we implemented on our new website are:
Dynamic case studies
To help keep content fresh, we wanted to provide highlights of our work. We created a dedicated case studies hub on the website. Users can filter industry, solution, and service to find real proof of work. Through custom development, case studies are also automatically surfaced on related service webpages.
Dynamic testimonials
With over 30 years of business and many long-lasting relationships, testimonials were plentiful, but the previous site didn’t make much use of them. The new site dynamically pulls in relevant testimonials on service pages so users can see feedback where they need it.
Centralized knowledge center
In the previous site, a user had to go to 2 different locations to learn about events, webinars, insights, and news. Now, everything is accessible in a centralized Knowledge Center, making content much easier to discover and browse. Further, once a webinar was conducted and the video posted to our GraVoc Youtube, users didn’t always know where to look for the recordings. On the new website, these recordings are surfaced for easy reference.

How we improved design consistency
One of the challenges with our previous site was consistency across design. As different team members created pages over the years, small design deviations in font, spacing, etc., slowly added up. To minimize challenges with consistency moving forward, we chose a modular approach in WordPress. We built a library of pre-designed building blocks that our marketing team can easily plug into pages to create content more efficiently while maintaining the integrity of the brand.
Built for What’s Next
Launching this new website feels like a big milestone for us. The new website is a much stronger reflection of our brand, how we’ve grown, and the experience we are committed to delivering. We are really excited for you to explore everything the new website has to offer.

